1. 전자회로 - 부트스트랩
안녕하세요
Bootstrap 회로에 대해서 알아보도록 하겠습니다.
전원 설계에서 많이 사용되는 회로인만큼 알아두면 많은 도움이 되리라고 생각되어 집니다.
함께 알아보도록 하겠습니다.
2. 문제점
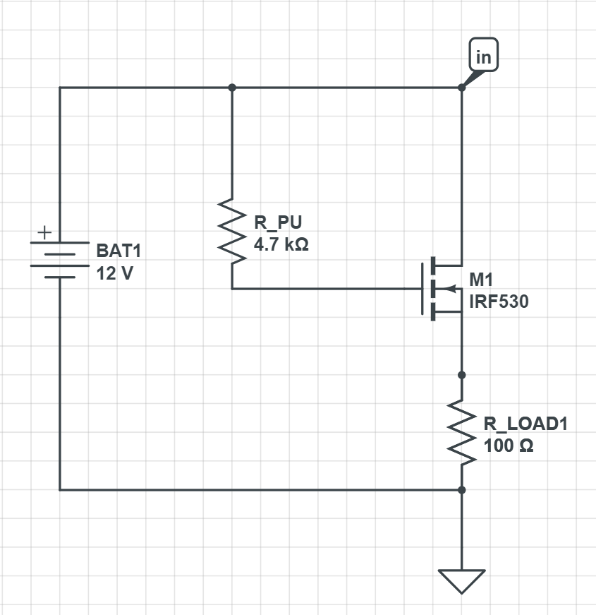
FET를 사용하여 Switch 역할을 시켜 턴온 동작 후, Source 단 (R_LOAD1)에 Vinput 전압 12V를 인가하는 방법을 생각해봅시다. 회로에서 PU저항이 있어, Gate와 Drain에 12V가 걸리게 되고 FET가 턴온 후 Source단의 전압이 따라 올라가며 Vgs의 전위차가 적어지게 됩니다.
즉, 원하는 동작을 시킬 수가 없습니다.
여기에서 필요한 것은 Source 전압이 올라가게 될 경우, Gate의 전압도 같이 올릴수 있는 방법이 없을까? 입니다.
우리에게 필요한 것은, FET를 Turn On 동작시키기 위해서 Gate의 전압을 Drain의 전압보다 더 올려야 한다는 것입니다.
보통 Charge Pump를 사용하여 Gate 전압을 올리게 되나 이와 비슷한 Boot Strap (부트스트랩) 을 이용하면 Gate의 전압을 올릴 수 있습니다.

처음 이 회로를 보고 정말 단순하지만 이러한 간단한 방법으로 처리했다는 것이 무척이나 대단해보였습니다.

캐패시터, 수동 소자 1개를 가지고 회로를 간단하게 구현할 수 있으며, 어떤 방식으로 부트 스트랩 회로를 구현했고 왜 전압이 상승하는지 알아보도록 하겠습니다.
3. 부트스트랩 회로
아래는 부트스트랩의 일반적인 회로도입니다.

FET의 Drain에 input 전압 12V를 가해주고, Gate의 전압 소스 역시 Vinput (12V) 입니다.
Diode에서 IR Drop은 2V라고 가정하고 (다이오드는 회로를 설명하기 위해서 심볼만 따온 것입니다),
풀업저합 (R_PU)이 있으므로 Gate에도 10V가 걸린다는 것을 알 수 있습니다.
그와 동시에 , BST의 100nF Capacitor에도 10V가 충전이 되게 됩니다.
※ 여기서 10V는 다이오드에서 전압강하가 2V 이루어졌다고 가정한 것입니다. 단순한 가정이니 착오 없으시길 바랍니다.
여기서 Gate의 전압이 10V 올라가 FET가 Turn on 상태가 되면, 위의 회로처럼 Source단의 전압이 인풋 소스의 전압이 12V를 향해서 올라가게 됩니다. FET가 Turn on이 되었으니 인풋전압만큼 상승을 해야겠지요?
그와 동시에 Capacitor에는 전압이 충전이 되어 있는 상태(10V)이므로, Sourve단 전압(12V) 만큼이 더해져서 전압이 올라가게 됩니다.
즉, BST단의 전압은 10V + 12V = 22V가 나오게 되며, Gate단의 전압은 22V가 걸리게 됩니다.
여기에서 다이오드는 역류로 전류가 흐르는 것을 방지하는 역할합니다.
전류는 전압이 높은 곳에서 낮은 곳으로 흐르지만, 다이오드 (좌측, 12 V) ▶ (우측, 22 V) 이므로 왼쪽 방향으로는 흐를 수가 없는 것입니다. 혹시라도 이해가 잘 되지 않는다면 다시 천천히 읽어보면서 머리 속으로 시뮬레이션을 돌려보도록 합시다.

부트 스트랩 회로는 전원 IC 등에서 많이 사용되는 회로이므로, 알아두면 많은 도움이 될 것이라고 생각됩니다.
다들 열심히 공부하여 하나씩 자기것으로 만들도록 합시다.
4. 부트스트랩 회로 - 시뮬레이션

왼쪽부터 각각, 게이트의 전압 / 소스 전압 / BST단의 전압 입니다.
소스단의 전압이 12V의 전압이 걸리며, Vinput의 전압을 로드에 그대로 공급하는 원하는 회로가 된 것을 확인할 수 있습니다.

5. 전자회로 - 부트스트랩 시뮬레이션
회로 시뮬레이션은 falstad를 사용하였습니다.
http://www.falstad.com/circuit/circuitjs.html
http://www.falstad.com/circuit/circuitjs.html
www.falstad.com
오늘도 항상 수고하세요~!
오늘도 항상 즐거운 하루 되세요~!
'스터디 공간' 카테고리의 다른 글
| [Python-백준 4963] DFS - 섬의 개수 (0) | 2022.11.15 |
|---|---|
| [전자회로] 전원 무결성, Power Integrity (PI) 에 대해 알아보자 (0) | 2022.11.02 |
| [Google Colab Pro Plus] 구글 코랩 프로 플러스 사용 후기 / 데이터 사이언스 공부 하기 / 머신러닝 (0) | 2022.10.27 |
| [Python] 고위함수(higher-order function) map(), filter(), lambda() / namedtuple 사용하기 (0) | 2022.06.24 |
| [Python-Leetcode] 6. Zigzag Conversion (difficulty : Medium- ☆☆) (0) | 2022.05.09 |
댓글